•產品描述:U3503E是一種高壓降壓開關穩壓器,可向負載提供高達2A的最大電流。它集成了一個高側、高壓、功率MOSFET,通常電流限制為5A。寬10V至120V輸入范圍適應各種降壓應用,使其成為汽車,工業和照明應用的理想選擇。采用滯回電壓模式控制,響應速度非??臁NI的專有反饋控制方案最大限度地減少了所需外部組件的數量。開關頻率為120KHz,允許元件尺寸小。熱停機和短路保護(SCP)提供可靠和容錯的操作。低靜態電流允許U3503E用于電池供電的應用。U3503E采用ESOP-8封裝,外露pad。U3503E可與MCU配合測試VIN電壓(TE PIN),控制內部邏輯關斷,實現零功耗。
•主要特點:寬10V至120V輸入范圍;內置120V/96mΩ MOSFET;內置自引導二極管;滯后控制:無補償;120KHz開關頻率;PWM調光控制輸入降壓應用;短路保護(SCP)與集成的高側MOSFET;低靜態電流;熱關閉;可在一個ESOP-8封裝與一個暴露的墊
•典型應用:滑板車,電動自行車控制電源;太陽能系統;汽車系統電源;工業電源;大功率LED驅動器;USB
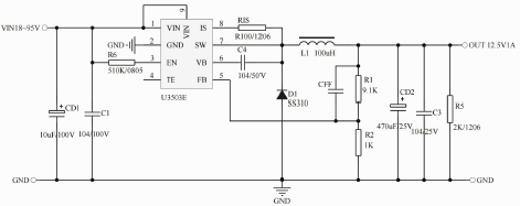
•典型應用電路

Copyright ? 2015-2023 紹興宇力半導體有限公司
浙公網安備33060202001577
浙ICP備2020037221號-1
技術支持:藍韻網絡